一酸化炭素ガスセンサ
NAP-505
- 民生用
- 民生用警報器
- 地下駐車場警報器
- 発電機
- 電気化学式
- 一酸化炭素
- ULレコグニションマーク取得製品

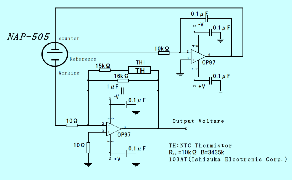
NAP-505は他の電気化学式COセンサに比べて大幅な小型化を実現した電気化学式COガスセンサです。特に厚みが約8.0ミリと民生用途の電気化学式センサとしては世界最小レベルを実現しました。検知原理は一般的な電気化学式ガスセンサと同じですが、構造と電極を工夫したことで性能を維持しながら安価に供給できるタイプを実現しました。一般家庭用のCO警報器に最適で、UL2034 2075の部品認定も取得しました。
【特徴】
- 電力を消費しない動作原理
- リニアな出力特性
- 機械的に弱い部分が少ない
- シリコンなどの被毒の影響をほとんど受けない
- 湿度の影響をほとんど受けない
- 電極ピンへの直接半田付け
- 高濃度一酸化炭素検知性能