LANGUAGE
センサを探す
PRODUCTSEARCH
用途から探す
検知方式から探す
ガス種から探す
一酸化炭素CO
硫化水素H2S
アンモニアNH3
二酸化窒素NO2
酸素O2
オゾンO3
一酸化窒素NO
塩素CL2
ホルムアルデヒドHCHO
二酸化炭素CO2
アセチレンC2H2
水素H2
アルコールC2H6O
可燃性ガス(全般)
可燃性ガス(都市ガス用)
可燃性ガス(LPガス用)
センサを知る
PRINCIPLE
GAS SENSOR SEARCH
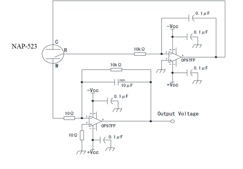
NAP-523は硫化水素を検知する為に開発された3電極タイプの電気化学式ガスセンサです。このセンサは高感度かつ、硫化水素に対して極めて高い選択性を有しています。本センサのサイズは小型である為、口臭チェッカーなどのポータブルデバイスへの搭載を可能としたガスセンサです。
【特徴】
関連製品
電気化学式ガスセンサNAP-520
硫化水素ガスセンサNE4-H2S-100
硫化水素ガスセンサNE7-H2S
電気化学式ガスセンサNE7-H2S-S