二酸化窒素ガスセンサ
NE4-NO2
- 工業用
- 工業用警報器
- 地下駐車場警報器
- 特殊用途計測燃焼排計測器
- 大気汚染物質
- 作業環境計測
- 電気化学式
- 二酸化窒素
- ULレコグニションマーク取得製品

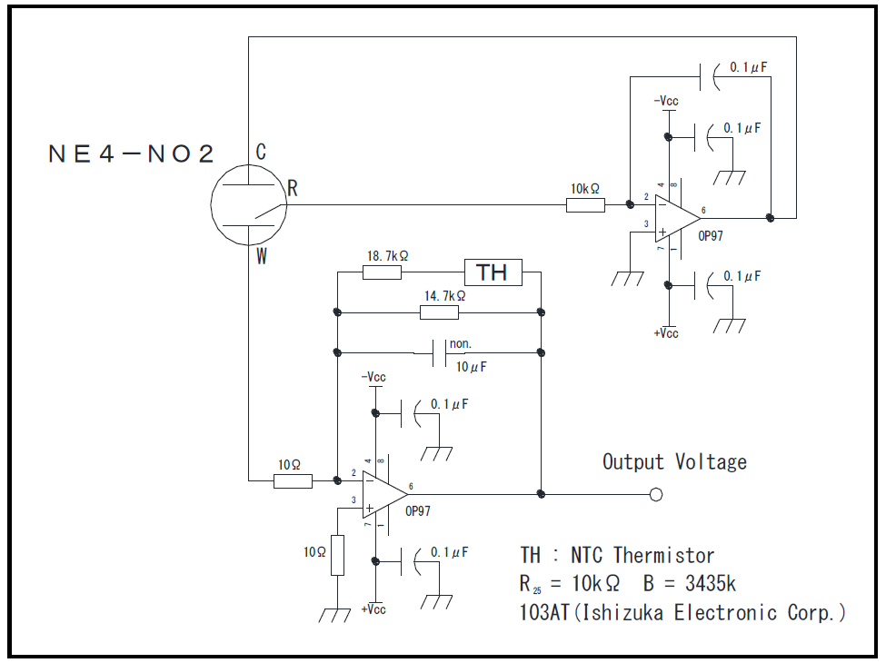
NE4-NO2センサは、新たに開発された二酸化窒素検知用の電気化学式NO2ガスセンサーです。形状、ピンの配置は他社製品のそれと同じため、置き換えでの使用が可能です。安定性、再現性、信頼性においては他社製品と比べて優れた製品です。
【主な使用用途】
・NO2ガス濃度計
・地下駐車場用NO2ガス警報器
・環境測定用
【特徴】
- 良好な応答特性、及び高い出力を示す
- 雑ガスに対する選択性に優れている
- 安定した直線性を示す
- 高い信頼性を持つ
- 厳しい環境下に耐えうる耐久性を持つ