LANGUAGE
センサを探す
PRODUCTSEARCH
用途から探す
検知方式から探す
ガス種から探す
一酸化炭素CO
硫化水素H2S
アンモニアNH3
二酸化窒素NO2
酸素O2
オゾンO3
一酸化窒素NO
塩素CL2
ホルムアルデヒドHCHO
二酸化炭素CO2
アセチレンC2H2
水素H2
アルコールC2H6O
可燃性ガス(全般)
可燃性ガス(都市ガス用)
可燃性ガス(LPガス用)
センサを知る
PRINCIPLE
GAS SENSOR SEARCH
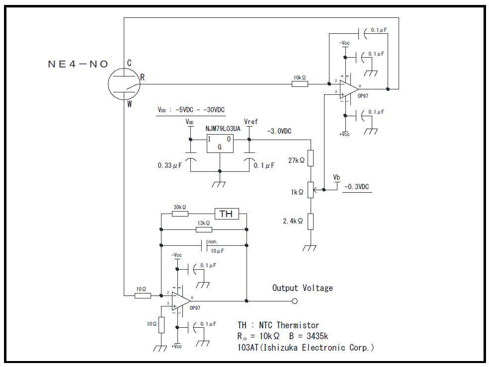
NE4-NOは一酸化窒素検知用の電気化学式ガスセンサで、NOxをNO換算で計測できます。出力電流が大きいので、低濃度のNOxでも高精度で検知可能であり、幅広い用途に適用可能です。
【特徴】
関連製品
二酸化窒素ガスセンサNE4-NO2
電気化学式ガスセンサNE7-NO2
電気化学式ガスセンサNAP-550