アルコールセンサ
NAP-201
- 民生用
- 電気化学式
- アルコール
- 呼気チェック
- エタノール
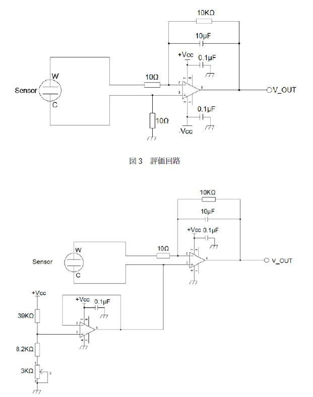
アルコール検知器向けに開発された製品です。このセンサは広い濃度域において高精度で動作し、かつアルコール成分以外の雑ガスに対して低感度である特性を有しております。当社独自のシーリング構造により過酷な環境でも電解液の液漏れ等確認されておらず、非常に高い耐久性能を備えております。
【特徴】
- 速い応答回復特性
- 優れた直線性
- 高い再現性
- 雑ガスに対して低感度
- 優れた耐久性
- 非常に高い耐久性能
- 独自のシーリング構造によるリークフリー構造